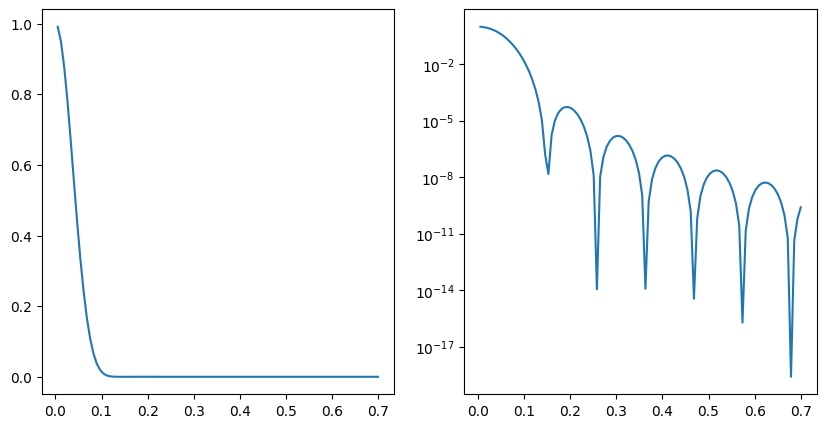
2.3. Sphere Scattering#
Following [Ped97], we will glance over the model.
\[ F_1(q,R) = \frac{3[\sin(q R) - q R \cos(q R)]}{(q R)^3} \]
from molass import get_version
assert get_version() >= '0.6.0', 'Please update molass to the latest version'
import numpy as np
import matplotlib.pyplot as plt
from molass.SAXS.Models.Formfactors import homogeneous_sphere
q = np.linspace(0.005, 0.7, 100)
R = 30
I = homogeneous_sphere(q, R)**2
fig, (ax1, ax2) = plt.subplots(ncols=2, figsize=(10, 5))
ax2.set_yscale('log')
for ax in ax1, ax2:
ax.plot(q, I, label='homogeneous sphere')
